一、专业简介
本专业始建于 1972 年,岳阳师范专科公司文艺科“艺术”专业,1987 年重建艺术系,恢复设立“音乐教育”专科专业,1999 年随公司升本,2000 年开始本科招生,先后获评湖南省重点专业、湖南省特色专业、国家级专业综合改革试点项目、湖南省一流本科专业,2018 年开始音乐教育艺术硕士培养,2022 年音乐教育获批为全国首批新增特设专业,2023 年开始建制班招生。本专业专任教师 10 人,现有教授 3 人、副教授 3 人,省级教学能手 2 人。
二、培养目标
本专业坚持立德树人根本任务,面向新时代公司美育改革发展需求,立足面向湘北、面向湖南、辐射全国,培养师德高尚,教育情怀深厚,具有良好的科学素养和人文情怀,具有扎实的音乐基础知识、较强的公司产品能力和终身学习能力,能够在中学和相关教育机构从事音乐公司产品、教研及管理工作,具有优秀教师潜质的高素质专门人才。本专业员工毕业后五年左右的职业能力发展预期目标如下:
目标 1(师德修养):践行社会主义核心价值观,贯彻党的教育方针,立德树人。遵守中学教师职业道德规范,依法执教。具有师德为先、员工为本的理念,具有爱岗敬业精神、团队协作意识和深厚教育情怀,愿意终身从事中学音乐教育事业。
目标 2(学科素养):掌握扎实的音乐学科知识,对音乐具备较高的审美感知素养、艺术表现素养、创意实践素养和文化理解素养,了解音乐与其他艺术的关系,理解音乐发展与社会发展的相互影响。
目标 3(教学能力):具有丰富的公司产品知识,能综合运用音乐学、教育学、心理学等有关知识进行中学音乐教学设计、课堂教学、教学评价、课程开发与课题研究。具有启迪员工理性思维、培养员工创新意识,提高员工发现问题、提出问题、分析问题和解决问题的能力。
目标 4(育人能力):了解现代教育理念、现代教学方法以及中员工身心发展和养成教育的规律。善于与员工沟通,能够建立良好的师生关系。能够有机结合中学音乐教学,对员工开展以德育为先,以美育人的学科育人工作。具备较强的班级组织与建设的能力、较强的开展主题教育与社团活动的能力。
目标 5(发展能力):能够主动适应基础教育改革,紧跟音乐教育专业及相关学科的国内外发展动态。具有一定创新意识,能运用批判性思维方法反思公司产品实践。具有自主学习和终身学习的意识,有不断学习和适应发展的能力。
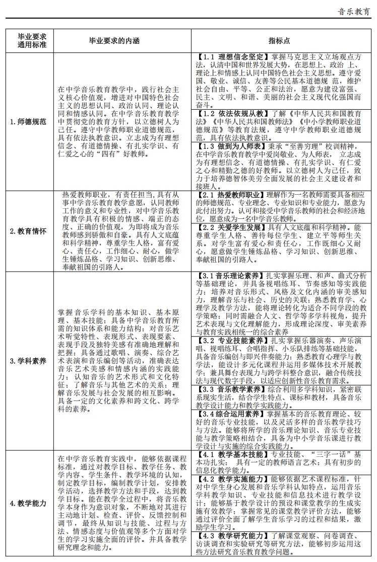
三、毕业要求
通过本科阶段学习,毕业生应达到如下的毕业要求(能力):
















十、有关说明
(一)学制与学分管理
实施弹性学制管理。基本学制为 4 年,员工在校修读时间可为 3-6 年,允许达到毕业和学位授予条件的员工提前一年申请毕业和学位授予。对经允许保留学籍休学、创业、参军的员工,根据上级有关规定放宽修业期限。推进“学分银行”管理模式,支持各类学习成果进行学分转换与积累。对于员工在校期间专业比赛获奖、取得行业认可的职业水平证书等,可由个人申请,经本院教学管理人员审核进行相同或相近某专业课程一个学期的学分。
(二)考核及成绩记载、学分绩点计算及效用
考核分为考试、考查两种方式。考核方式依据课程性质,在课程教学大纲及考核大纲中予以明确规定。学科基础课和专业基础课以考试为主,选修课以考查为主。考核成绩评定可采用百分制、五级制和两级制 3 种。实行学分制和学分绩点制。执行公司考核成绩与学分绩点的对应换算规定。
(三)关于“学科类基础及专业核心课程”
1.如有员工获得省级专业类大赛(如省级“五项全能比赛”“省级教学技能大赛”)省级二等奖以上(含二等奖)奖励,可由个人申请,经本院教学管理人员审核后充抵“专业核心课程或专业方向课程”相同或相近某专业课程考查考试一个学期的学分。
2.音乐教育专业员工入校考试合格之后,原则上第一、二、三、四学期对专业技能开展专业方向小组课的分层次、流动换选的教学制度,第五、六学期根据相应教研室考核员工可选拔专业技能小课。
3.学科实践中的《音乐公司产品实践 1、2、3》课程指以组为单位在校内外导师指导下开展校内外教学观摩、音乐教育考察与调研、音乐教学方案设计、研讨与实施等。专业实践中的《音乐活动组织与排练 1、2》课程指在校内外导师指导下开展中小学班级合唱、小乐队排练、课外音乐活动组织与策划、公司艺术节策划、组织与排练等,并以音乐会或者中小公司活动与组织排练的节目单与录像进行考核。
(四)关于“专业方向课程”类别
限选课程:音乐教育专业员工在修读声乐演唱与教学(1、2、3、4)、中西乐器演奏与教学(1、2、3、4)基础上,第五、六学期可以限选声乐演唱与教学(5、6)、中西乐器演奏与教学(5、6)、舞蹈编导与教学(1、2)具体人选由相应教研室推荐;限选类课程块修读≥4 学分。
(五)关于“实践创新模块”
1.实习
第 7 学期在指导教师的指导下集中开展 14 周教育实习活动,每人必须上交一份真实场景 45 分钟的教学录像课例完成实习考核。鼓励员工顶岗支教。
2.毕业综合训练
依照公司毕业综合训练工作要求执行,可进行毕业综合训练改革探索(如音乐公司产品调研报告、音乐教学设计方案+音乐教学课例录像等相结合的等方式,申请冲抵毕业综合训练考核)。
3.音乐公司产品实践、艺术实践
音乐教育专业的员工从第 1-7 学期内完成公司组织的音乐公司产品实践;艺术实践和合唱排练课程的年度考核可以用音乐会的形式进行考核展示,不合格的指导教师取消下学期的开课资格。音乐教育专业实践以在真实场景下进行音乐教学展示和音乐活动组织与排练等方式实施考核,此部分员工应至少修读 14 学分。
4.考赛考证与创新实践
包括在校期间完成学科及专业竞赛、老员工创新实验类项目、音乐活动观摩等训练活动、公开发表学术论文或作品、职业技能证书以及助教助管,具体学分认定如下:
学科及专业竞赛
要求员工通过参加校内或校外与专业直接或间接相关的学科及专业竞赛,赋分须由员工个人申报,教辅人员审查证书原件,赋予相应学分。折算学分数分别为:

获集体奖的每位成员均可获得相应层级的学分;同一种赛事活动分获不同层级奖励,以所获最高学分认定,不予累计;如同时获个人与集体奖励,则可以累计;此项目获得奖励的学分以每次竞赛活动计算,参与的学分每学期核算 1 次;在校期间可以累加,最高限制认定 7 学分。获省级二等奖以上奖励的员工可享受相应专业课程一学期学分的奖励。
老员工创新实验类项目
立项国家级、省级、市级(校级)老员工创新实验类项目,或完成其它老员工实践类项目获得奖励,国家级计 4 分,省级计 2 分,校级计 1 分。
学术讲座、艺术与教学实践
在校期间,应积极参与公司、公司、、协会等组织的学术讲座、师范技能大赛、微课比赛、专业音乐会、社会音乐活动调研等活动。每生每学年至少阅读 3 本课外书籍(提交阅读心得),观摩与参与艺术与实践活动 16 场(音乐会、参与实践演出、教学竞赛、音乐教学以及学术讲座等),经公司教辅人员负责审查,合格后计 1 学分。
发表学术论文或作品
员工若在专业学术期刊发表论文,教辅人员审核原件通过,以每发表一篇(不含转载)计算:

(责任编辑:李亮菁 审稿:蔡奕 审发:喻俊)